坚持“五融五促”,以高质量党建推动学院高质量发展 ——经济学院党建工作纪实
时间:2024-12-13
作者:
浏览记录:
经济学院党委始终坚持把抓好学院党建工作作为办学治院的基本功,紧紧抓住班子建设、队伍建设、制度建设三个关键点,不断完善制度规范建设、基层组织创新、党建业务融合、师生监督保障四项工作机制,积极构建“一体两翼、四支撑”的党建引领模式,探索出“五融五促”党建工作思路,以高质量党建推动学院各项事业实现高质量发展。

一、党建与教育教学相融合,促进教学水平持续提高
学院党委坚持“将党支部建在专业团队上”,以支部为单位开展教育教学研讨、课程思政备课,推动党建与教育教学的融合共进,教师教学水平不断提升。


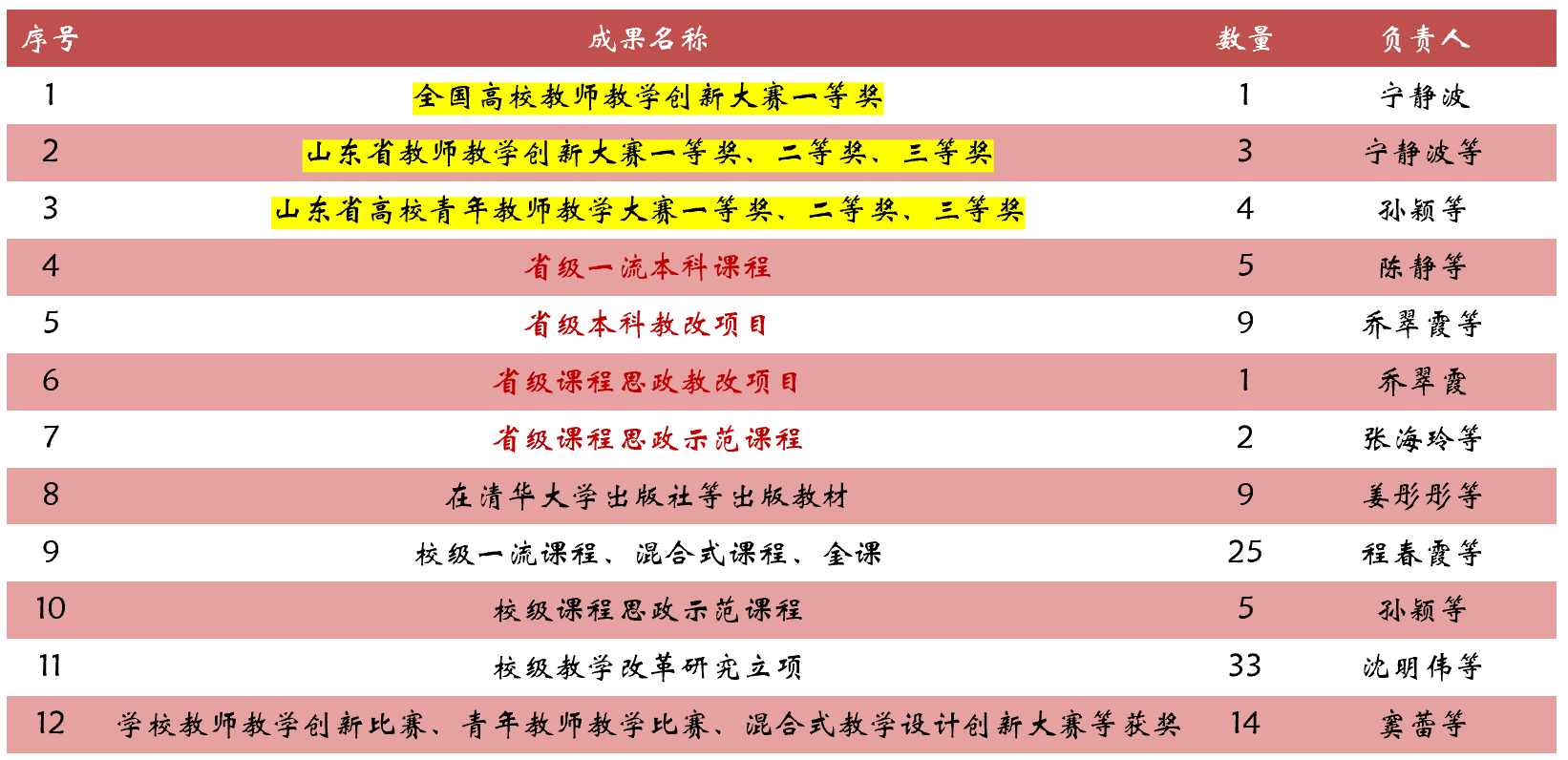
近年来,获得全国高校教师教学创新大赛一等奖等省级以上教学比赛奖项8项,获评省级一流本科课程、省级教改项目等近20项。

二、党建与学术科研相融合,促进科研能力持续增强
学院以党支部为单位推行项目带动的有组织的科研,主动对标国家和山东省重大发展战略,开展阶梯式、团队化科学研究,坚持抓好每周一次的workshop学术沙龙。


近年来,国家社科、自科课题立项27项,连续多年位于全校前列,立项省级以上科研项目近百项,获评山东省社科优秀成果奖等省级以上奖励近20项;高层次论文成果稳定产出,服务社会能力显著增强。本科生升学率不断攀升,研究生生均高水平发文排名已跃居文科学院第1名、全校第5名。

三、党建与学科发展相融合,促进学科建设持续完善
学院党委坚持将主题党日等党员教育活动与学科建设、学术交流活动相结合,积极选树教工党支部书记“双带头人”,发挥党建优势与学科专业优势,学科发展进步显著。


依托理论经济学一级学科博士点平台,学院2个专业入选国家一流本科专业建设点,在“2024软科中国最好学科排名”中,理论经济学位列第23名,进步19名,进入前30%。

四、党建与师资建设相融合,促进人才队伍持续优化
学院党委始终坚持党管人才,通过发展优秀青年教师入党、开展青年教师成长沙龙、科研学术交流活动,不断提高党员教师的业务能力。


近年来,学院在师资队伍建设方面取得一定成绩,10余人获评齐鲁文化英才、青年泰山、东岳学者学者等人才称号。

五、党建与学生工作相融合,促进育人质量持续攀升
学院党委一直把学生党建工作摆在突出位置,加强顶层设计谋划,以“一支部一品牌”为建设理念,深入实施“12345”学生支部建设工程,凝练形成“五抓五促”工作机制,有效提升了学生党员教育培养实效。在培育创建过程中,学院党委打造党员理论学习、实践活动、工作监督三个品牌、创新工作机制、多措并举开展党员教育。

在党建品牌创建方面,一是打造“经英团校—‘小知了’课堂—星火读书班”党员政治理论学习品牌,形成党建带团建“矩阵式”工作模式。二是开展“星星点灯”党员导航实践活动品牌,发挥党员模范带头作用,增强宗旨意识和服务能力。三是实施党员“九个一”任务清单监督品牌,通过量化和定性考核监督,使党员管理更加有效。在工作机制创新方面,学院党委通过项目化运作、丰富党建活动载体、充实党建活动内容,不断提升支部组织活力。在多措并举开展党员教育方面,以“三依托、四结合”为教育理念,实现党建工作与学生工作的有机融合,将党员教育与专业学习、创新创业、社会实践、志愿服务相结合,成立项目小组,让党员在实践历练中提升综合素养。


经过多年培育,经济学院本科生第一党支部获评全国、全省党建工作样板支部;众多学生党员创先争优,涌现出山东省高校十大优秀学生、山东省向上向善好青年等大批优秀学生,获得“挑战杯”“互联网+”等高水平竞赛国家级奖项20余项、省级奖项50余项,学生党员获得省级综合性荣誉150余项。


在“五融五促”党建工作思路的引领下,学院党委获批学校首批党建工作标杆院系;两名教师获评山东省教育系统优秀党务工作者、党务工作先锋。学院党委高度重视党建研究和品牌建设,立项省级、校级党建课题10余项,获评山东高校党的建设研究优秀成果一等奖、山东高校组织工作创新三等奖等奖项。




经济学院党委将持续巩固已经形成的“五融五促”党建思路举措,切实推动学院各项事业发展实现组织有力、发展有势、理想有魂、育人有效、引领有峰,实现高质量党建助推学院事业高质量发展,为推动建设国际知名的一流师范大学建设贡献力量。